蓝海亿观网2026年04月19日 0
“在亚马逊的激烈竞争中,仅仅找到高价值关键词还不足以确保成功。”
在亚马逊的激烈竞争中,仅仅找到高价值关键词还不足以确保成功。关键词的“埋入位置”对Listing的曝光率和转化率至关重要。 正确的埋词策略能显著提升产品被搜索到的概率,并帮助亚马逊算法更精准地理解产品,从而将其推荐给最相关的买家。本指南将提供一份黄金埋词位置清单,按照重要性分为“核心位”和“扩展位”,旨在帮助卖家系统性地优化Listing,最大化流量潜力。
第一层:核心埋词位——亚马逊流量的决定性因素
核心埋词位直接影响Listing能否被亚马逊搜索引擎(A9算法)抓取并展示给潜在买家,是获取自然流量的关键所在。
1、标题(Title)前段优化
• 策略要点: 将核心关键词和核心场景词置于产品标题的前30–40个字符内。
• 重要性: 标题是Listing权重最高的文本区域,尤其是前段,对搜索排名影响巨大。它不仅快速告知买家产品核心属性,也为亚马逊算法提供了最直接的产品识别信息。
• 操作建议: 避免在标题前段使用冗余或无效词,确保每个字符都承载关键词价值。
2、五点描述(Bullet Points)首词策略
• 策略要点: 每条五点描述(商品要点)的开头嵌入一个精准长尾关键词。
• 重要性: 五点描述是买家了解产品卖点和优势的关键区域,也是算法理解产品功能和适用场景的重要依据。通过在每条开头埋入长尾词,可以有效覆盖多样化的买家搜索需求。
• 操作建议: 每条五点描述可针对一类特定的搜索需求进行优化,例如:
○ 场景需求: “适用于户外露营的…”
○ 人群需求: “专为儿童设计的…”
○ 功能需求: “具备快速充电功能的…”
○ 对比需求: “比同类产品更轻便的…”
○ 顾虑解决: “解决宠物掉毛困扰的…”
• 工具辅助: 若不确定如何挖掘这些精准长尾词,可利用卖家精灵【AI评论分析】功能。通过分析竞品买家评论,深入了解他们的使用场景、痛点及未被满足的需求,从而精准定位并嵌入对应的关键词。

(图片来源:卖家精灵插件 > AI评论分析)
3、产品类型(Product Type)的精准选择
• 策略要点: 在亚马逊后台路径“库存→编辑→更多详情→产品类型”中,选择与产品最贴近的细分类目词,而非仅填一个宽泛的大类。
• 重要性: 产品类型帮助亚马逊系统快速、准确地判断你的产品归属,这直接影响产品在相关类目搜索结果中的展示。越精准的分类,越能提升产品在特定利基市场的可见性。
• 操作建议: 例如,对于宠物用品,应选择“Pet Supplies > Dog Beds > Cooling Mats”,而不是仅仅选择“Pet Supplies”。
第二层:扩展埋词位——扩大覆盖与辅助算法理解
扩展埋词位有助于覆盖更广泛的长尾关键词,并为亚马逊算法提供更全面的产品信息,从而提升Listing的整体相关性和排名。
1、产品描述(Product Description)与A+页面(A+ Content)
• 策略要点: 在产品描述中详细阐述产品功能、使用场景和技术参数,并自然地重复核心词和重要长尾词。A+页面的所有元素,包括大小标题、对比表和图文说明,也都是重要的埋词区域。
• 重要性: 这些区域虽然权重低于标题和五点,但提供了更丰富的信息维度,是算法深入理解产品细节的关键。同时,高质量的图文内容也能有效提升买家体验和转化率。
• 操作建议: 在A+页面中,可嵌入场景词、属性词、功能词等,用图文结合的方式强化关键词的语境。
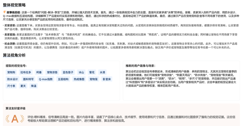
2、图片与视频(Images & Videos)视觉埋词
• 策略要点: 不仅要在图片和视频中“写出”关键词(如信息图),更要通过展示产品使用场景、目标人群和核心功能画面来“可视化”关键词,让算法和买家都能直观理解。
• 重要性: 视觉内容是吸引买家注意力的第一要素。通过视觉化呈现关键词,可以极大地增强产品的相关性和吸引力,辅助算法理解产品核心卖点。
• 工具辅助: 在进行视觉埋词前,建议使用卖家精灵【AI-Listing全景分析】功能,分析竞品的视觉表达策略,为自身图片和视频的布局与文案提供参考。

(图片来源:卖家精灵 > AI-Listing全景分析)
3、后台搜索词(Search Terms)
• 策略要点: 补充前台Listing中未完全覆盖的长尾词、同义词和拼写变体,并确保充分利用250字符的限制。
• 重要性: 后台搜索词是亚马逊算法理解产品相关性的重要补充,且不直接展示给买家。它是捕捉那些不常出现在前台的搜索词,但依然能带来流量的关键。
• 操作建议: 避免重复前台已有的关键词,专注于扩展覆盖面。
4、问答区(Q&A)
• 策略要点: 在回答买家提问时,自然地植入与产品相关的关键词。
• 重要性: 问答区不仅是解决买家疑问、提升信任度的场所,也是一个被算法抓取信息的区域。通过在回答中嵌入关键词,可以进一步增加关键词的覆盖度和产品与搜索词的关联性。
• 操作建议: 确保回答真实、有帮助,并在此基础上巧妙地融入关键词,避免生硬堆砌。
结论:持续优化,稳固排名
关键词位置的正确布局,是赋予关键词真正价值的核心。 完成埋词后,这并非一劳永逸。市场和竞争环境不断变化,持续的监控和优化至关重要。
• 定期追踪: 卖家应定期使用卖家精灵【关键词反查】功能,扫描关键词的搜索排名表现。
• 动态调整: 重点关注并稳固排名前三页的关键词位置。对于排名不佳或流量下滑的关键词,应及时进行补充、替换或优化。
通过系统性地遵循这份黄金埋词清单,并结合卖家精灵等专业工具进行持续优化,卖家将能有效提升Listing的曝光率、点击率和转化率,最终实现流量的持续增长和销售业绩的飞跃。
版权说明:蓝海亿观网倡导尊重与保护知识产权,未经许可不得用于商业活动。如当前文章存在版权问题,请联系客服申诉处理。
蓝海亿观网跨境卖家交流群!
跨境24H头条资讯,关注跨境平台最新政策推送行业最新动态。
全球跨境市场分析、电商政策及选品思维逻辑解读。
知名跨境大卖财报分析,真实案例分析站内站外引流促单实操技巧!
扫码入群,与同行共赢
留点想法
评论列表(0条)
蓝海亿观网2019-12-31
蓝海亿观网2021-09-02
蓝海亿观网2022-10-10
蓝海亿观网2019-12-13
蓝海亿观网2021-06-21
蓝海亿观网2022-01-02
蓝海亿观网2020-09-18
蓝海亿观网2026-04-07